Top

飞行员停飞6个月!官方通报“男子玩滑翔伞被吸至8598米高空”

来源:甘肃省航空运动协会 时间:2025-05-28 16:23:51 编辑:魏檀 作者: 版权声明

5月28日,甘肃省航空运动协会发布关于彭玉江在祁连山区域飞行事件的报告,全文如下:

图片
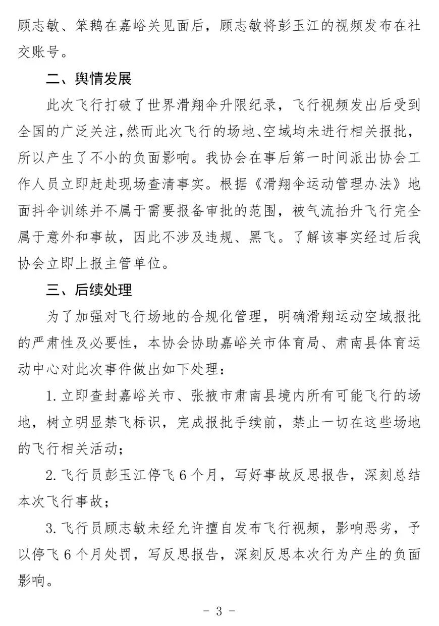
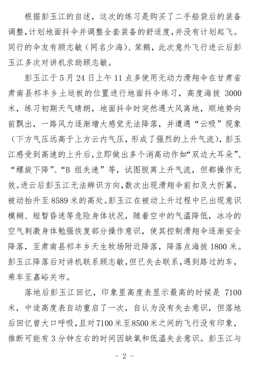
图片
图片
图片



此前报道:
男子乘滑翔伞被“吸”至8598米的高空
相关部门介入调查



来源:甘肃省航空运动协会


来源:甘肃省航空运动协会

相关热词搜索:

Top