Top

陕西新闻奖《华商报》社报送作品篇目、陕西省优秀新闻工作者推荐人情况公示

来源:华商网 时间:2026-02-28 14:33:00 编辑:唐港 作者: 版权声明

  按照陕西省人力资源和社会保障厅、陕西省新闻工作者协会要求,现将推荐参评陕西新闻奖作品及优秀新闻工作者情况予以公示。公示期为2026年2月28日至3月5日,在此期间内如有异议,请致电《华商报》社办公室。

  电话:029-68329611

  《华商报》社

  2026年2月28日

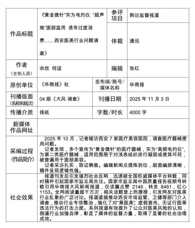
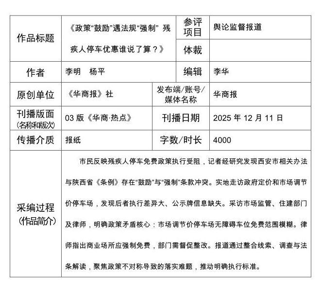
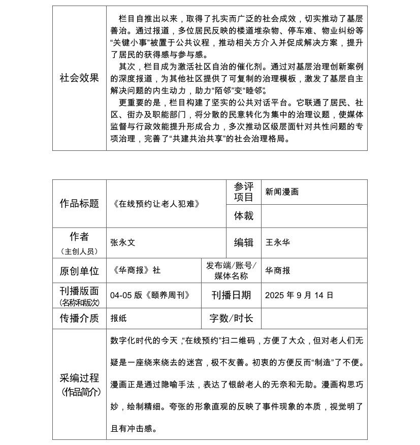
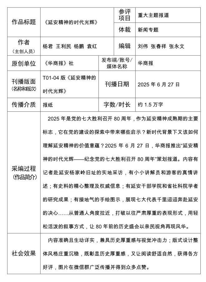
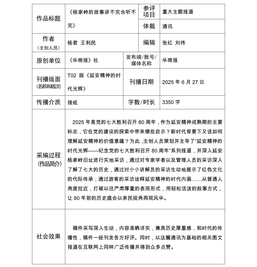
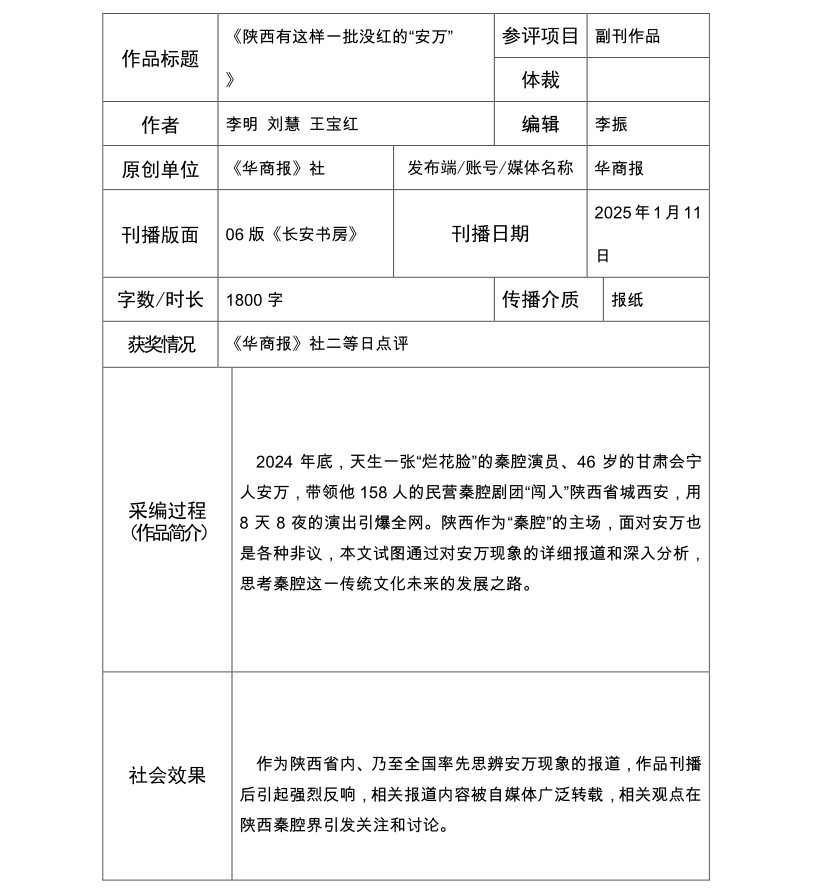
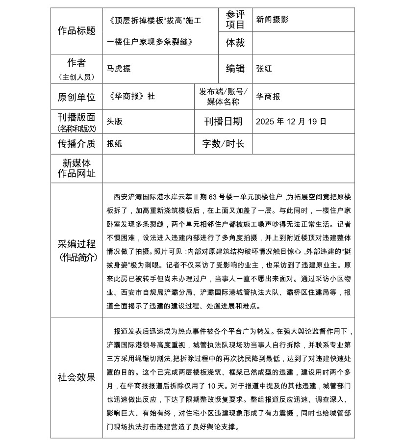
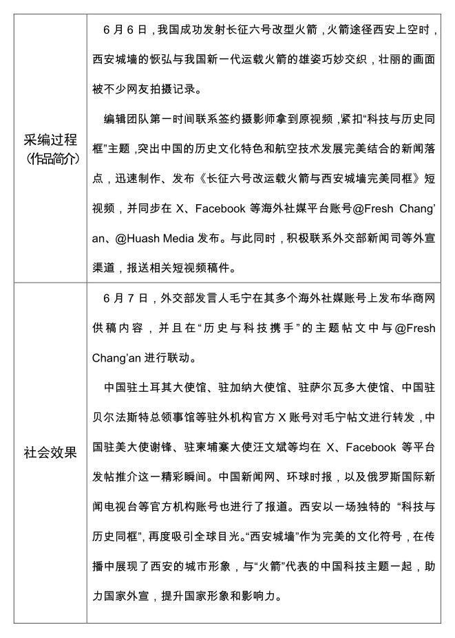
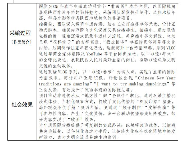
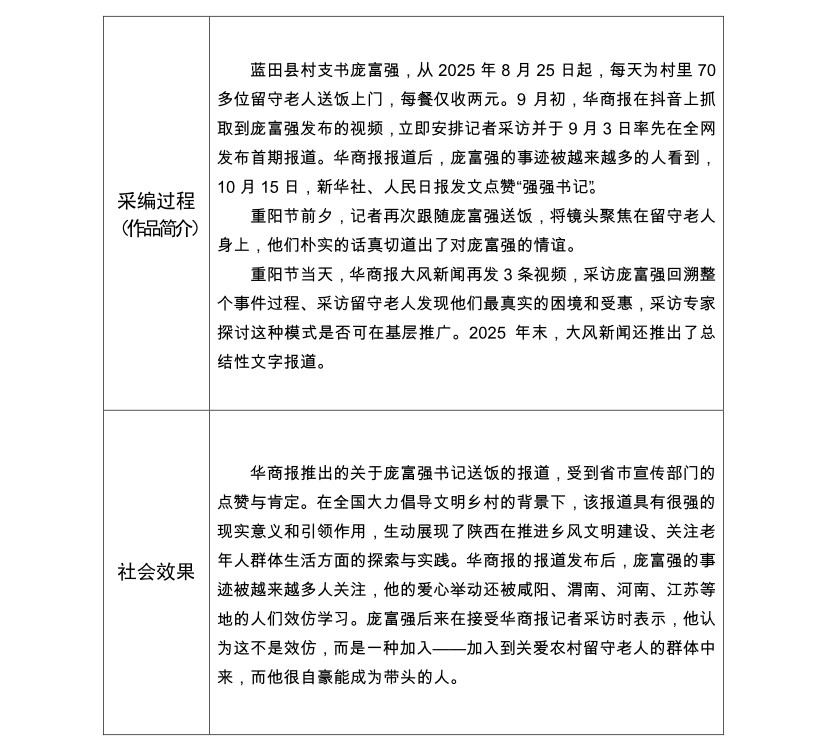
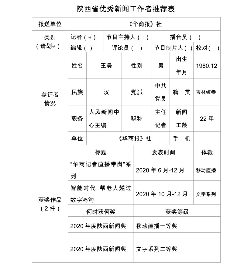
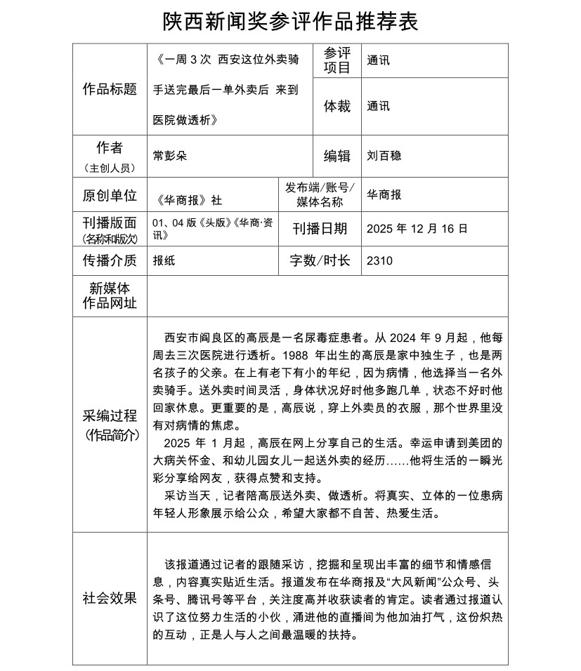
2.jpg3.jpg4.jpg5.jpg6.jpg7.jpg8.jpg9.jpg10.jpg11.jpg12.jpg13.jpg14-1.jpg14-2.jpg15.jpg16.jpg17-1.jpg17-2.jpg18.jpg19.jpg20.jpg21.jpg22.jpg23.jpg


来源:华商网

相关热词搜索:

Top