来源:华商网 时间:2026-03-16 17:36:48 编辑:唐港 版权声明
华商网讯 3月16日,刘文祥麻辣烫官方账号发布致歉信称:近期,有消费者反馈并经市场监管部门核查,刘文祥部分品牌合作门店存在食材以次充好、品质不达标的问题,严重损害了消费者的健康权益。刘文祥向所有受到影响的消费者致以最诚挚的歉意,向所有坚守诚信经营的合作伙伴致以最深切的愧疚。为了弥补过错,重建信任,刘文祥将立即启动全面整改计划。
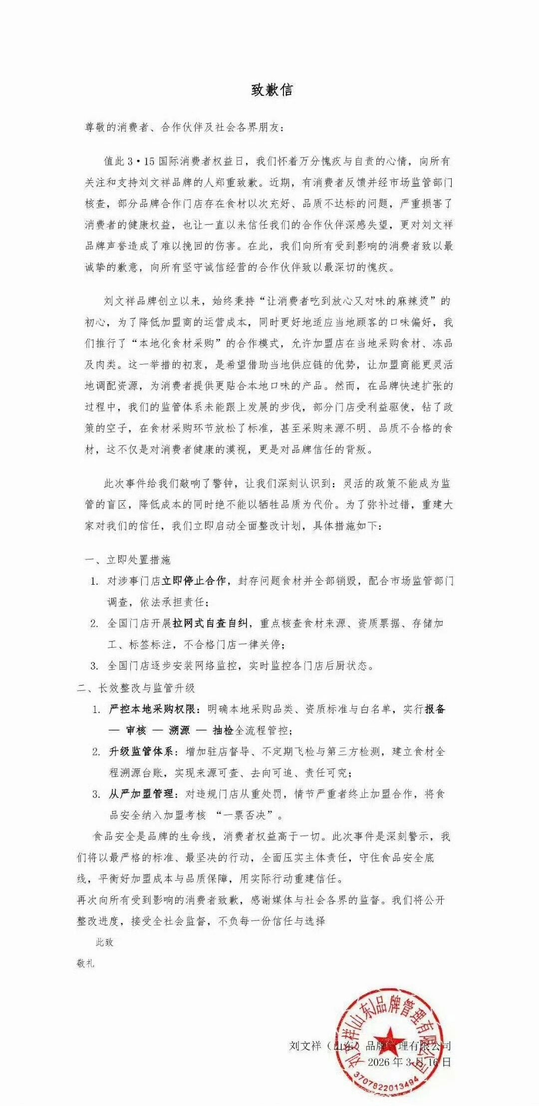
详情如下:
值此3.15国际消费者权益日,我们怀着万分愧疚与自责的心情,向所有关注和支持刘文祥品牌的人郑重致歉。近期,有消费者反馈并经市场监管部门核查,部分品牌合作门店存在食材以次充好、品质不达标的问题,严重损害了消费者的健康权益,也让一直以来信任我们的合作伙伴深感失望,更对刘文祥品牌声誉造成了难以挽回的伤害。在此,我们向所有受到影响的消费者致以最诚挚的歉意,向所有坚守诚信经营的合作伙伴致以最深切的愧疚。
刘文祥品牌创立以来,始终秉持"让消费者吃到放心又对味的麻辣烫"的初心,为了降低加盟商的运营成本,同时更好地适应当地顾客的口味偏好,我们推行了"本地化食材采购"的合作模式,允许加盟店在当地采购食材、冻品及肉类。这一举措的初衷,是希望借助当地供应链的优势,让加盟商能更灵活地调配资源,为消费者提供更贴合本地口味的产品。然而,在品牌快速扩张的过程中,我们的监管体系未能跟上发展的步伐,部分门店受利益驱使,钻了政策的空子,在食材采购环节放松了标准,甚至采购来源不明、品质不合格的食材,这不仅是对消费者健康的漠视,更是对品牌信任的背叛。为了弥补过错,重建大家对我们的信任,我们立即启动全面整改计划,具体措施如下:
一、立即处置措施
1.对涉事门店立即停止合作,封存问题食材并全部销毁,配合市场监管部门调查,依法承担责任;
2.全国门店开展拉网式自查自纠,重点核查食材来源、资质票据、存储加工、标签标注,不合格门店一律关停;
3.全国门店逐步安装网络监控,实时监控各门店后厨状态。
二、长效整改与监管升级
1.严控本地采购权限:明确本地采购品类、资质标准与白名单,实行报备一审核一溯源抽检全流程管控;
2.升级监管体系:增加驻店督导、不定期飞检与第三方检测,建立食材全程溯源台账,实现来源可查、去向可追、责任可究;
3.从严加盟管理:对违规门店从重处罚,情节严重者终止加盟合作,将食品安全纳入加盟考核"一票否决"。

相关热词搜索: